Welcome to the Onshape forum! Ask questions and join in the discussions about everything Onshape.
First time visiting? Here are some places to start:- Looking for a certain topic? Check out the categories filter or use Search (upper right).
- Need support? Ask a question to our Community Support category.
- Please submit support tickets for bugs but you can request improvements in the Product Feedback category.
- Be respectful, on topic and if you see a problem, Flag it.
If you would like to contact our Community Manager personally, feel free to send a private message or an email.
Moving a part to a different part of the plane
jim_hunter862
Member Posts: 2 ✭✭
How do I select an entire part to move it out of the way… I created a part (on the top plane), created a mirror of the part, then wanted to enlarge the original part, but it now overlaps the mirrored part.. I just want to move part 1 over to allow the enlargement. I see that a "triad" is supposed to show up but none does when I select the part.
Tagged:
0
Answers
Change your sketch dimensions. What are you using for the mirror line? Check the relationship between that and your part.
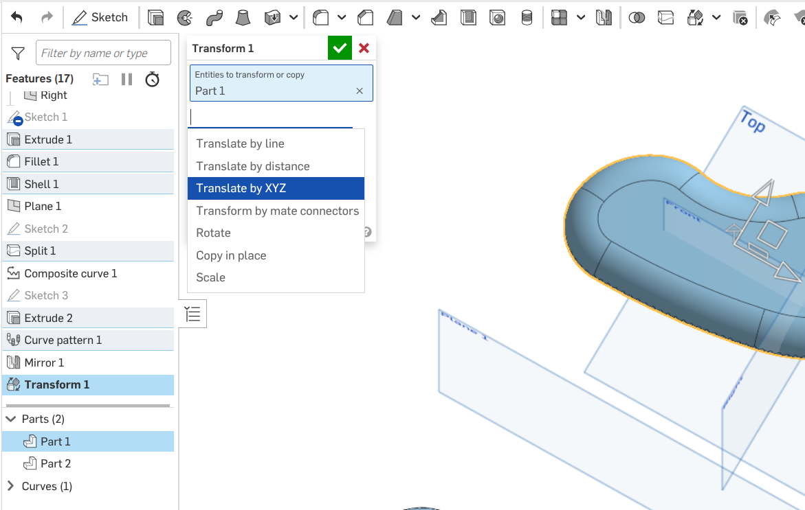
To get the 'Triad' you'll need to use the 'Transform' tool/feature in 'Translate by XYZ' mode [see below]
Unemployed Onshaper - Operating on European time - More of me here ➤➤ https://linktr.ee/Liam.G