Welcome to the Onshape forum! Ask questions and join in the discussions about everything Onshape.
First time visiting? Here are some places to start:- Looking for a certain topic? Check out the categories filter or use Search (upper right).
- Need support? Ask a question to our Community Support category.
- Please submit support tickets for bugs but you can request improvements in the Product Feedback category.
- Be respectful, on topic and if you see a problem, Flag it.
If you would like to contact our Community Manager personally, feel free to send a private message or an email.
Toothpaste
jack_mckain
Member Posts: 2 ✭
Hello, I am trying to model toothpaste for a project/to learn how to model again. I've tried to loft and faceblend, but I can't seem to get it working. The tube is more round than flat, but I'll settle for straight lines at this point. Or if you have tips on how to model this more efficiently, any advice would be appreciated, thanks!
Here is my model: https://cad.onshape.com/documents/b9f775057fb900c8e01d45b0/w/aa54c812b1aa4bbbece7e762/e/6ee03de37473cfab01f41ebe

Comments
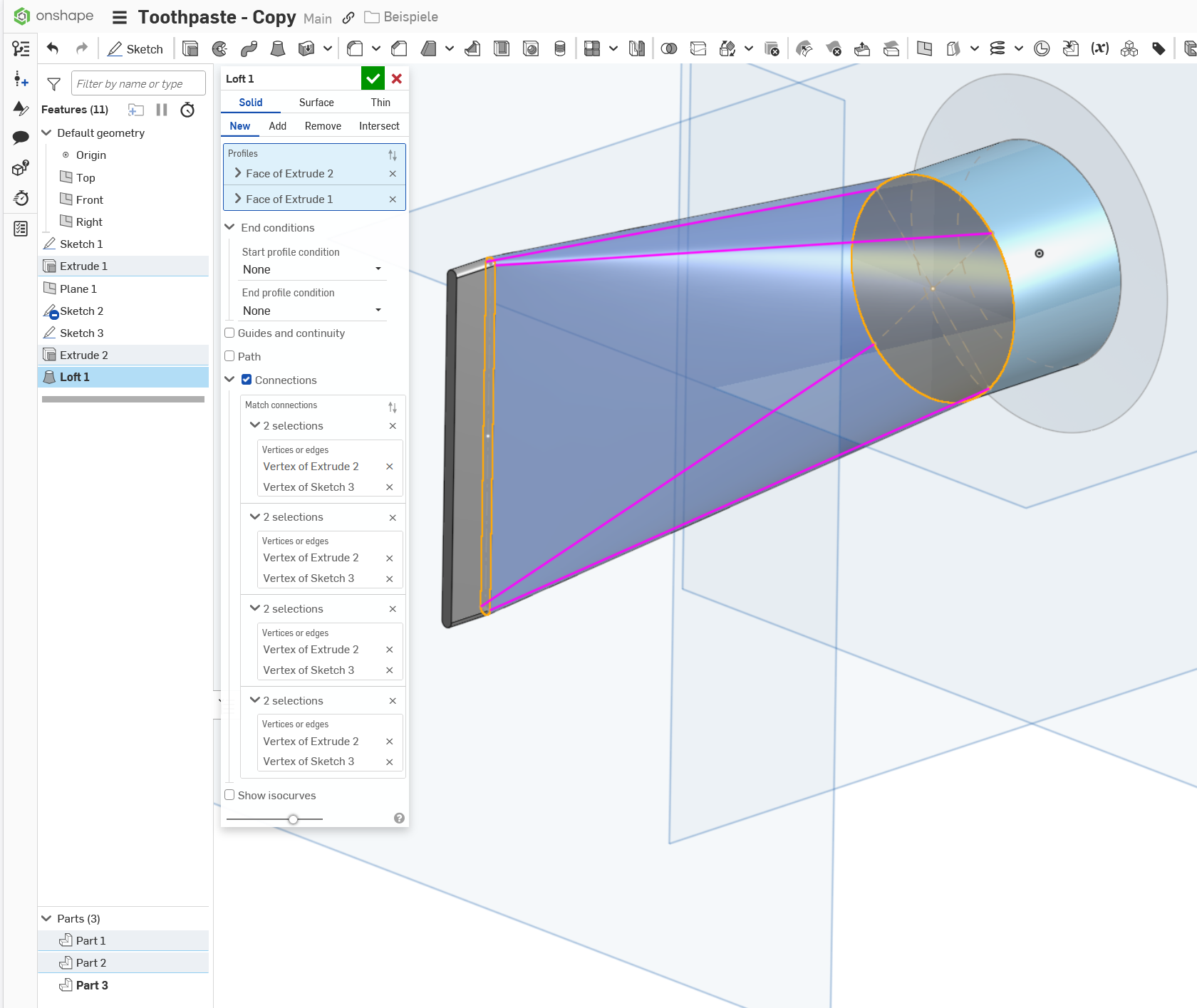
Loft definitely works.
@jack_mckain
Sometimes, you need to help the software a little, so it knows what you want exactly. Lofting a rectangle and a circle almost never looks good. Think about if the end of the tube is really rectangular, use guides with the loft, maybe even tangency:
https://cad.onshape.com/documents/1bba4368df9563851597dfde/w/af03e668afde17666e778006/e/0d24178e774c70d3c4405f47?renderMode=0&uiState=6857cfe742882f2e7b2c0407
You could even go a bit further if your main goal is visualization, and wrap a decal onto it 😎
Currently, the Decal tool is a bit of a pain for multi surfaces and non privative shapes. Also, it blurs the images.. But, with some work-arounds:
https://cad.onshape.com/documents/a3afe28775cf843b691682ee/w/e93282660f1f9dd6c661a89f/e/6d92f3cf6e6aa4efa669e6…
Learn more about the Gospel of Christ ( Here )
CADSharp - We make custom features and integrated Onshape apps! Learn How to FeatureScript Here 🔴